I developed Location Notebook to help people save and organize their favorite places around the world. Many travelers and locals struggle to remember great restaurants, parks, cafes they've discovered, so I wanted to create an intuitive platform where users can pin their favorite locations on a corkboard-style interface.
I built this application using Angular and TypeScript for the frontend architecture. The project features a responsive corkboard design with pinned location cards, each containing coordinates, descriptions, and photos. I implemented efficient data binding and component-based architecture that Angular provides, along with TypeScript's strong typing for better development experience and code reliability.
#Angular
#TypeScript
#MEAN Stack
#Docker

I developed Location Notebook to help people save and organize their favorite places around the world. Many travelers and locals struggle to remember great restaurants, parks, cafes they've discovered, so I wanted to create an intuitive platform where users can pin their favorite locations on a corkboard-style interface.

This was my very first project, developed in 2019. I built it to learn JavaScript and DOM manipulation by creating a game from scratch with Phaser.js. Although the architecture is far from perfect, I'm happy for my first project still runs and brings back memories.
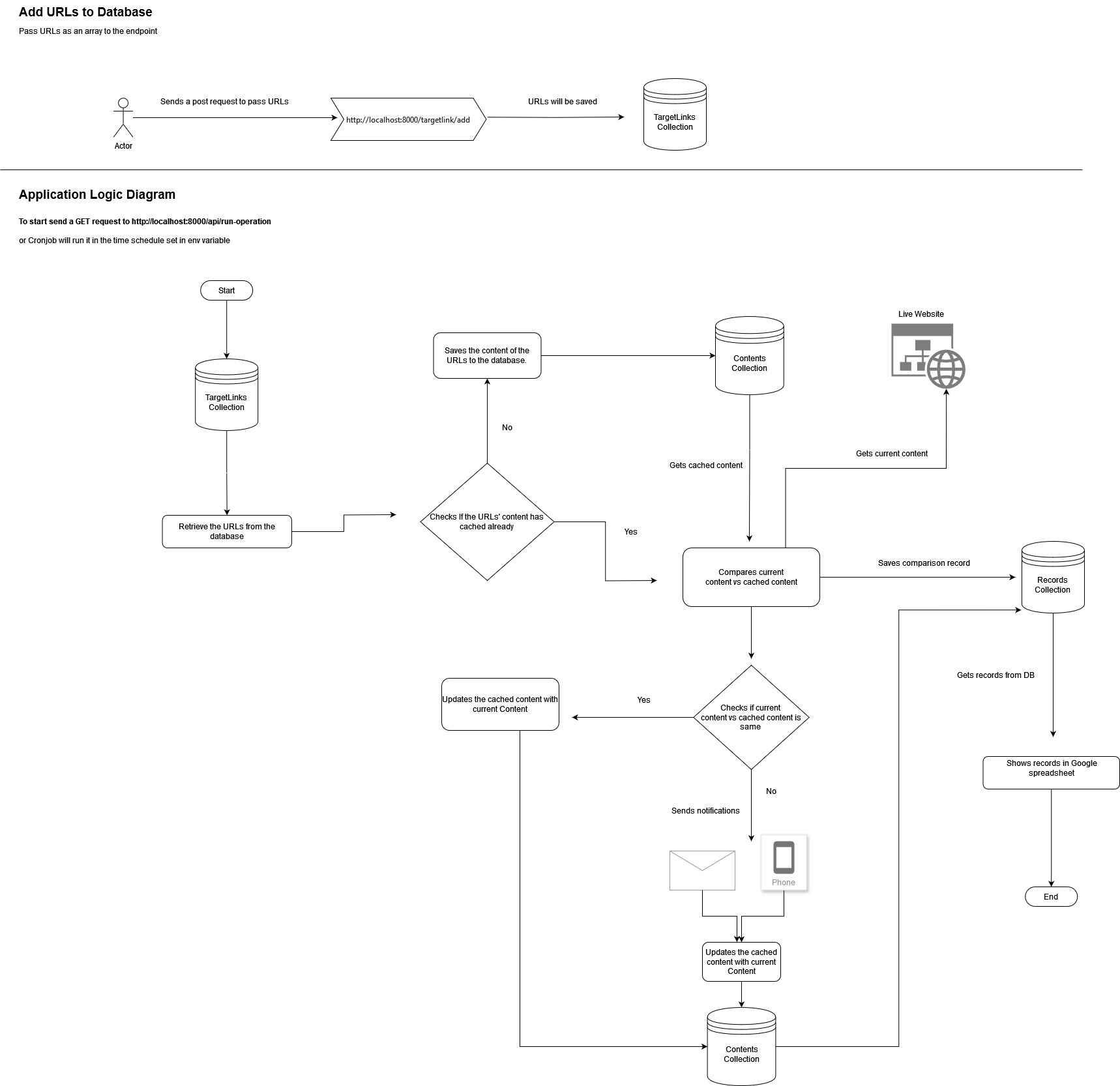
I created this project to automate website monitoring for businesses. Many companies need real-time tracking of competitor websites and important updates without manual checking. The system includes SMS notifications and detailed reporting.

A modern text comparison tool for macOS built with SwiftUI. Features include real-time diff highlighting, character-level comparison, line numbers, dark/light mode support, and native macOS integration.